

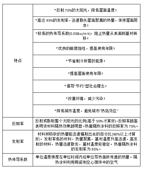
YOOGU隔热层是由隔热基层和隔热表层涂料组成,固化后形成隔热系统。隔热材料是采用进口100%纯丙烯酸聚合物乳液,添加精细辅料研制而成的高效隔热涂料,它具有良好的反照功能,能反射掉85%的太阳光能和热能,高达95%的发射率,可迅速散发掉屋面聚集的热量。它具有极低的热传导系数,能有效阻止室外与室内的热能传递,从而产生隔热降温效应,一般可降低屋面表层温度高达25度左右。隔热涂层无需保护层,与各种材质基面强力粘结,使用寿命长。其品质稳定、属水性、无毒、无味、不燃、无腐蚀的绿色环保产品,是国内最广泛的隔热产品。
能反身掉85%的太阳光能和热能,高达95%的发射率,可迅速散发掉屋面的聚集热量,使屋面保持阴凉。
具有良好的隔热效果,一般可以降低屋面温度25℃左右,降低室内温度5℃左右,大大降低室内的空调负荷,节省20-70%的空调费用。
液体冷施工,方便快捷,可按客户要求调任意颜色。
具水性涂料、低气味、对人体健康和环境无危害,节能环保。
适用于各种金属基材,如彩钢瓦、混凝土、油罐、气罐、木材、金属、外墙、玻璃、粉库、泡沫板、石材、SBS、APP、PVC、输油管道等基面上。
YOOGU隔热王基层涂料——用于与基材粘结,实现100%连续满粘。同时阻止热量从表面到基面和转移,有效阻断热能传导。
YOOGU隔热王表层涂料——用于反射太阳光能和热能,迅速散发掉屋面聚集的热量。同时抵御外界紫外线照射、自然老化和化学腐蚀,有效延长涂层使用寿命。